AI客流摄像机作为现代智慧城市和商场景中的核心监控设备,凭借其先进的图像识别与数据分析能力,在多个场景中展现出卓越的应用效果。
在零售商场中,AI客流摄像机能够实时统计顾客的人数、停留时间和动线,为经营决策提供科学依据;在交通枢纽和公共交通场所,AI客流摄像机帮助监控人流密度,优化通行管理,提升通行效率;在公共安全领域,AI客流摄像机还能识别异常行为和潜在风险,增强安保措施的智能化水平。
在展览、体育场馆等大型活动现场,摄像机可以实现精准的人群分布分析和动态监控,有效应对突发事件。结合深度学习算法,AI客流摄像机不仅提升了监控的实时性和准确性,也极大地丰富了场景应用的深度与广度,实现了多场景、多维度的完美融合,推动智能化管理的不断升华。
随着社会生产力的发展,导致了人们的生活发生了改变,许多景区都会安装景区视觉客流计数摄像机。客流统计摄像头发挥了很重要的作用, 从防疫的角度来说,进行客流量的预订统计,以限制客流量,一方面可以有利于景区防疫工作展开,另一方面,对于游客来说也是多了一层安全的保护,可以更为安心的进行游览。
讯鹏景区视觉客流计数摄像机内嵌了 AI 智能算法,可用于识别固定视频区域在线人数,并统计越界人员进行双向计数,具备多人估计跟踪能力。讯鹏景区视觉客流计数摄像机对所在的一定区域内的人流量进行快速而准确的统计,从而对经营产生一系列的帮助。景区视觉客流计数摄像机在线人数超过 /少于设定人数,可以现场报警,并联动报警信号输出,具备 HTTP/RS485 (拓展) API 协议推送能力。定制机型还具备继电器输出接口。
景区视觉客流技术摄像机-智能双向识别
景区作为每日来往人流量很大的场所,人流量的统计尤为重要,讯鹏景区视觉客流计数摄像机通过对客流的实时统计分析出客流分布热区、峰值变化、走向趋势图,对游客数量进行实时监控,精准的数据可为管理者提供很大的便捷以及支持,帮助第一时间做出决策战略,根据分析数据调整景区运营方案,提高景区安全预警机制。
讯鹏景区视觉客流计数摄像机的作用
1、提前预估:通过历史数据的对比和分析,预测未来-段时间客流数据,及时做好疏导安防工作。
2、决策提供数据支持:通过历史数据的分析,掌握客流的规律,制定相应的营运管理决策。
3、承载量预警:当客流量达到承载量警戒线时,景区将发布预警,限制入园人数,避免因人流量过大造成踩踏等事故。
4、合理安排人员:根据客流峰值变化,有效分配安保人员、维护人员,提升景区服务质量;
5、提高管理效率:通过出入口客流的统计,可以了解出入口设置的合理程度;显示当前客流状态和变化趋势,管理人员可以对流量比较大的区域采取预防突发事件的措施。
讯鹏景区视觉客流计数摄像机-内嵌AI算法
讯鹏景区视觉客流计数摄像机-可外接客流显示屏
讯鹏景区视觉客流计数摄像机-区域内实时监控
讯鹏景区视觉客流计数摄像机-安装方式
通过讯鹏景区视觉客流计数摄像机的数据,加上客流分析,能够帮你做出正确的决策,对经过目标区域的人群进行有效的识别统计,形成人流统计数据后输出数据显示在后台系统展示。对比看出每一天客流的变化趋势,好地分析客流量的来源和影响因素。如果没有景区视觉计数摄像机分析,决策没有依据,最后效果就是凭运气。
讯鹏景区视觉客流计数摄像机-产品展示
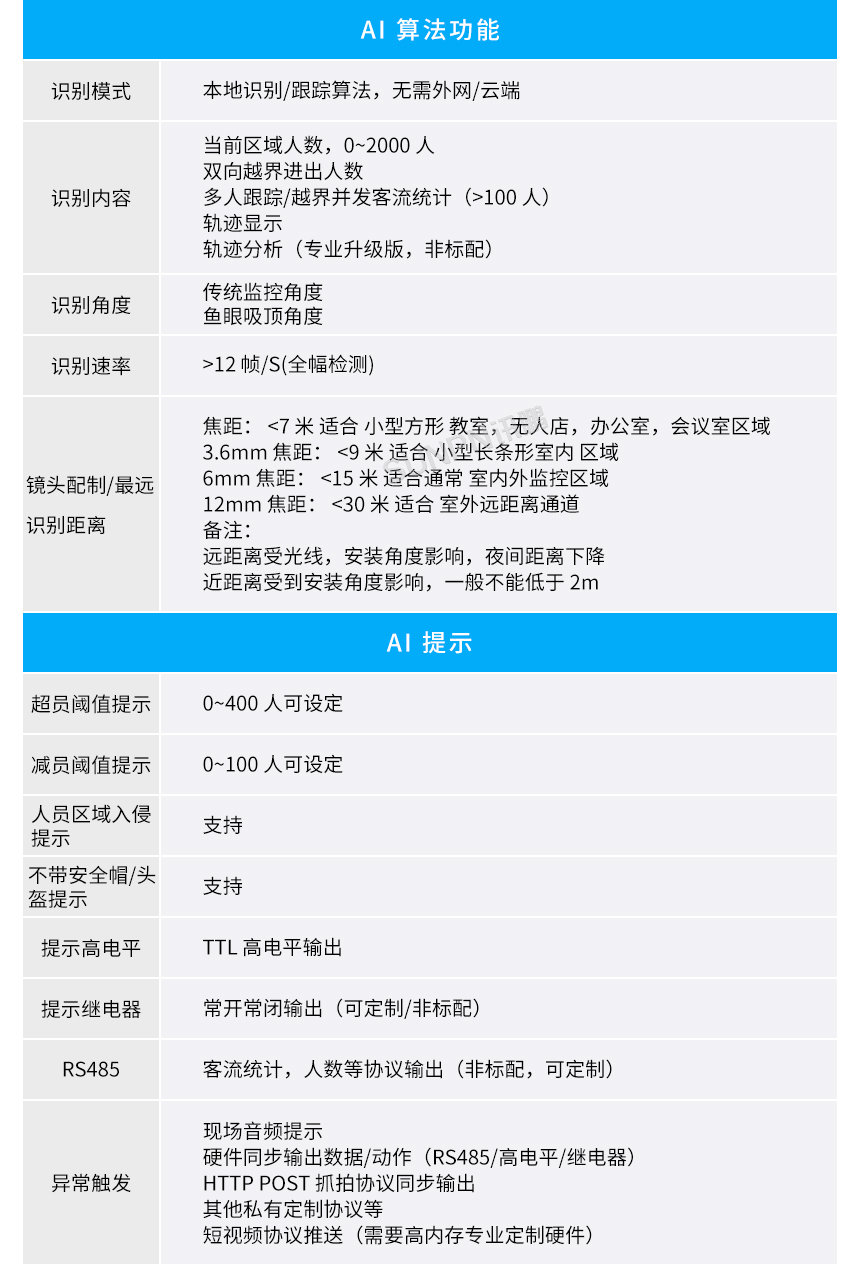
讯鹏景区视觉客流计数摄像机-产品参数
讯鹏景区视觉客流计数摄像机-系统架构
讯鹏景区视觉客流计数摄像机-相关推荐
讯鹏景区视觉客流计数摄像机-应用领域
| 处理器 | 海思Hi35**高性能处理器/NNIE加速硬件 | ||
| DDR | 2~4Gb (可选) | ||
| Flash | 1~4Gb (可选) | ||
| 传感器 | 200W 1/2.8 "逐行扫描CMOS | ||
| 最低照度 | 0.01Lux@(F1.2,AGCON) | ||
| 快门 | 1/80秒至1/100,00秒 | ||
| 镜头接口 | M12螺纹 | ||
| 日夜参数 | 自适应 | ||
| 宽动态 | 支持 | ||
| 数字降噪 | 自动调节 | ||
| 编码格式 | H.265/H.264/MJpeg | ||
| 视频尺寸 | 1920(H)* 1080(V)、1280(H)* 720(V)、640(H)*360(V)、 320* 240 | ||
| 帧率 | 25fps | ||
| OSD | 检测区域设定;划界设定;区域当前人数;累计进出人数;轨迹;头框/安全帽框/调试信息;当日客流进入报表(人 数/小时) | ||
| 音频 | 内嵌喇叭自带语音库/各种操作语音提示/各种语音预警可选 | ||
-
Al视觉客流计数摄像头资料说明下载
讯鹏简介
发展历程
讯鹏优势
荣誉资质
公司团队
渠道合作
智慧公厕
时钟系统
智慧客流
LED电子看板
方案
智慧公厕管理系统
标准同步时钟系统
客流统计分析系统
智慧公厕系统
同步时钟系统
客流统计系统
可定制电子看板
自助咨询
线上购买
工具软件
售后服务
人才理念
员工风采
招聘岗位
公司新闻
行业知识
行业资讯
















